
大小:1432.50MB 版本:v1.425.1 分类:角色扮演 更新时间:2025-12-21 11:52:06 md5:159093433be578d542d33ee72ea1492f
失落之剑韩服是一款动作RPG游戏,玩家将与性格鲜明的角色携手开启冒险旅程,体验丰富有趣的全新玩法。游戏拥有超高自由度,玩家可尽情探索世界、收集各类道具,感受新颖的交互机制;还能不断培养新角色,畅享多样玩法,搭配精美的CG内容,沉浸式领略独特的冒险故事。此外,游戏内设有多种战斗模式,让玩家在战斗中收获满满的满足感与成就感。
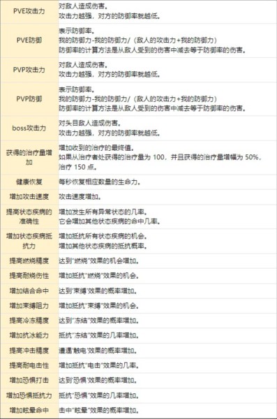
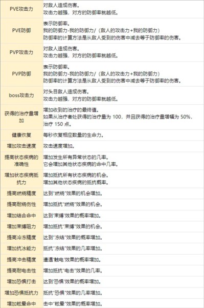
属性关系- 《失剑》中各角色的『属性关系』如下

职业-失剑的职业是战士/射手/法师/奶妈

站位——每个角色在战斗中都有特定的排阵位置划分,分为前排、中排和后排。若想了解各角色具体的排阵信息,可通过“角色”或“队伍”界面进行查看。

战斗力主要统计信息



角色等级管理可通过冒险获取经验或在商店购买经验书来实现等级提升。

等级继承(经验值分配)仅适用于您所拥有的等级达到1级或更高的角色

这款游戏拥有丰富精彩的剧情设定,设有25个情节章节,能让玩家获得沉浸式的游戏体验。
游戏里打造了不少别具一格的区域,每个区域都具备独特的功能,能让玩家体验到探索的乐趣。
每个角色都拥有独一无二的技能与成长轨迹。随着游戏进程的推进,角色彼此间的关联会持续深化。
游戏里藏着海量的收藏品与道具,玩家得运用策略去应对强悍的敌人,以此解锁更多游戏内容。
IP适应
改编自经典大IP游戏的《梦幻之星》全新冒险,为你呈现一场激动人心的战役式体验。
字符出现
授权赋予的精致视觉风格,随着各色人物的登场,将为你带来最惊险刺激、最畅快愉悦的冒险体验。
怪物的挑战
在这段永不停歇的冒险之旅里,挑战形形色色的怪物与敌人,以此提升自身更强大的战斗能力,同时尽情领略游戏世界的迷人景致。
全新的活动
在战斗里展现你的力量,巧妙运用策略,借助常见的技术与武器去战胜强大的敌人。
卡通渲染画质精致,美少女角色立绘细腻,配上顶级声优的配音,沉浸感十足,组成了超强阵容。在这里与对手展开激烈对抗,游戏内的视听体验极为出色,还有精美的插画,玩法深度足够,战斗和养成玩法富有创意。